"In the library of the future, a robot will find the book you want, remove it from its shelf and deliver it to a service counter for your collection."
Read more: http://www.smh.com.au/technology/through-the-looking-glass-and-beyond-20110603-1fkur.html#ixzz1ONOazuTZ
Exploring Space through Dynamic Information and Social Media. Re-conceptualising Geography as Information. Re-practicing the Design Approach as bottom-up and crowd-sourced; not as top-down and designer-centralised.
Sunday, June 5, 2011
Thursday, June 2, 2011
Tuesday, February 15, 2011
Assignment 3 - Sources and Documentation
UNSW Quadrangle
UNSW Library
UNSW University Mall
UNSW Library Lawn
Pipes
Wednesday, February 9, 2011
Spatializing Photogenic Density - Assignment 3 Final
This video shows the outcomes of a series of experiments involving Social Media, Yahoo! Pipes, and Photosynth. This explores the possibilities of creating new spaces and 3d objects through photogenic density, turning point clouds from Photosynth into useful information for design decisions, something which at the end i called a "photogenic viewing platform".
All the photosynth point clouds were left as-is and no alterations were done to them. Rather than trying to make precise reconstructions, this experiment favoured the uncontrolled and unintentional in what makes up social media.
Setbacks during this experiment included problems with the Yahoo! Pipe. Ultimately a mixture of Pipes and direct rss feeds were instigating, weakening the "mashiness" of the Pipe.
Setbacks during this experiment included problems with the Yahoo! Pipe. Ultimately a mixture of Pipes and direct rss feeds were instigating, weakening the "mashiness" of the Pipe.
Tuesday, January 25, 2011
Assignment 3 Part 1 - Setting up the pipe
Social Media Photo Firehose - Combines vendors from Flickr, Panoramio, Picasa, Photobucket, DeviantArt.
Mashiness Performance - BAD
Pipe returned with only 14 results, with results parsed from photobucket only. http://pipes.yahoo.com/pipes/pipe.info?_id=7e6673ecfa5885bff59e6216a17dfd84
Issues:
1) Flickr has over 16000 photos related to "UNSW," either Yahoo! Pipes will time-out due to the number of data in the feed, or Flickr will stop the requests comming from the API. It may not even be feasible to push 16000 photos into Photosynth even if the pipe can parse 16000 results into a feed.
2) A complex of operations was set up with multiple sites, particularly linking Google spreadsheets to loop call for page numbers. As a result there are weak links in the Pipe. For example, if Google Spreadsheets fails to parse then the rest of the URL will not work.
Solutions:
1) reduce "mashiness" of the pipe and cut the pipe into individual vendors.
2) reduce scope of images, perhaps shrink the data sample to highest rated 3000 images of "unsw"
Wednesday, January 19, 2011
Assignment 3 Proposal
Proposal: To combine social media, photogammatery and spatial information systems to determine "Photogenic Densities"
Technologies Used: Social Media, Yahoo! Pipes, PhotoSynth+Toolkit and 3dsMax.
My proposal aims to use Yahoo! Pipes to tap into the wealth of bottom-up information available in social media, visualize them using Photosynth, and overlay them onto a geographic plane or a geographic model.
The information can be used to determine desirable photogenic orientations, and/or popular spaces where people has been in. The key is not to get a overall accurate photosynth from social media, but to determine how one face/element/orientation etc is more detailed and popular than the other, thereby allowing us to see a range of densities and allowing us to make a judgement of photogenic facades and desirable/undesirable spaces.
Challenges:
1) Scale/Selection of Survey area(s) - To make a comparison, ie "UNSW" i will have to filter through more than one keyword and one set of synth, ie all the buildings and spaces in the whole UNSW Campus. First thing would be to identify general areas in the UNSW campus worth doing the query. 2 weeks will not cover every building in the entire campus. If i scale it down to an area or several areas, what justification do i have for that?
2) Variation of Detail - Finding a visual/geometric standard to determine photogenic rating. Amount of point cloud per search/ Amount of polygons per mesh?
3) Integrity and mashiness of the Yahoo! Pipe - Does the Yahoo! Pipe perform as expected? Can many different social media vendors (Flickr, Panoramio, Picasa, Photobucket etc)can be joined into one pipe, or are they all on separate file and "unmashed"
Technologies Used: Social Media, Yahoo! Pipes, PhotoSynth+Toolkit and 3dsMax.
Social Media And GIS Mashup - Flickr, Panoramio, YouTube Densities.
Social Media and GIS Mashup - Flickr, Panoramio, YouTube Densities based on "likes", Parramatta and Blacktown.
Yahoo! Pipes Social Media Firehose.
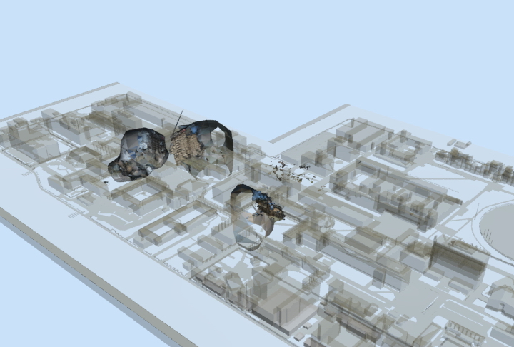
Identification of the most photogenic facade in the search "UNSW Library"
The information can be used to determine desirable photogenic orientations, and/or popular spaces where people has been in. The key is not to get a overall accurate photosynth from social media, but to determine how one face/element/orientation etc is more detailed and popular than the other, thereby allowing us to see a range of densities and allowing us to make a judgement of photogenic facades and desirable/undesirable spaces.
Challenges:
1) Scale/Selection of Survey area(s) - To make a comparison, ie "UNSW" i will have to filter through more than one keyword and one set of synth, ie all the buildings and spaces in the whole UNSW Campus. First thing would be to identify general areas in the UNSW campus worth doing the query. 2 weeks will not cover every building in the entire campus. If i scale it down to an area or several areas, what justification do i have for that?
2) Variation of Detail - Finding a visual/geometric standard to determine photogenic rating. Amount of point cloud per search/ Amount of polygons per mesh?
3) Integrity and mashiness of the Yahoo! Pipe - Does the Yahoo! Pipe perform as expected? Can many different social media vendors (Flickr, Panoramio, Picasa, Photobucket etc)can be joined into one pipe, or are they all on separate file and "unmashed"
AR Museum Way-finding Model - FINAL
Since the slice modifier fails to export into .ive format, ive taken a more brute approach where i simply scaled the model on the right keyframes. The model still suffered from a few setbacks mainly its refusal to animate or add texture to geometries that have many vertices. Nevertheless this is still an improvement from the last try.
AR Museum Way-finding Model - First Pass
Here is a video of the ar model directly converted into .ive format. As you can see around 70% of the animation has been lost, rendering this device less useful.
Tuesday, January 18, 2011
PROBLEMS! Museum Way-finding Aid
Looks like 70% of all the effects i intend to pull out of max is not going to make it into the model. A lot of explanation is required, so i just made a video of all the problems here.
Proposal: AR Museum Way-Finding Aid
For assignment 2 i chose SANAA's 21st Century Museum at Kanazawa as the architecture in question. This museum has exhibition halls scattered throughout the building, producing many paths, and making way-finding difficult.
4 courtyards are integral to this building which brings light into the center and which also acts as visitor beacons. 4 markers are proposed to correspond to these 4 courtyards, which then highlights the paths through the adjacent exhibits linking through to other courtyards. These courtyards and paths will then be accordingly color coded.
My AR object is to function as a way-finding aid in an environment (the museum) in favor incorporating mixed-reality exhibits. Below is a video clip of the 3dsmax animations i intend to export and place on my markers.
Sunday, January 16, 2011
Thursday, January 13, 2011
Layar and Social Media Mashup
1. Experiment in bringing my former Yahoo! Pipes of favourited Flickr images into Josh's RSS Gateway.
Link to my Pipe: http://pipes.yahoo.com/pipes/pipe.info?_id=7e6673ecfa5885bff59e6216a17dfd84
Monday, January 10, 2011
Evil George Builds His Own Prison - Final Result
EVIL GEORGE BUILDS HIS OWN PRISON
This model is abstracted from a photogammatery of a George Bush doll. The distortion is based on the concept of the Klein Bottle and the infinite loop. What was once the hands, feet, head and back of George Bush is now stretched to an external shell, which then folds back onto himself. The evil actions coming out from his hands and his head now comes back, like karma, to build his own prison.
Evil George Builds His Own Prison - Development
The model deviated from the lattice pattern i was experimenting with for two reasons. One was that the lattice modifier presented the worst case scenario STL Check. Second of all was that it completely knocked off any reading of the folding effect which i was trying to achieve as seen in the two images below.
4. A series of spheres was placed around the model. A series of Booleans was done to cut the surface using these spheres.
PROCESS
1. Model was Resized to fit within 100mm cube.
2. Using a series of FFD Modifiers the hand, head, and back was attached to the exterior surface of the model as per the original bottom. Vertex snap and welding secured them to the surface.
3. The model was taken through a Optimise Modifier and then a MeshSmooth modifier to decrease and then smooth out the number of polygons. A series of STL Check modifier was stacked under Edit Mesh Modifiers to delete/edit the error polygons.
The final cleaned surface was then offset to the thickness using the Shell Modifier.
Final Result!
Subscribe to:
Comments (Atom)











































